呼市疫情风险地区名单(呼市最新疫情有几个)
呼和浩特有多少个高风险地区
08处。呼和浩特,通称呼市 ,旧称归绥,内蒙古自治区辖地级市、首府,国务院批复确定的内蒙古自治区政治 、经济和文化中心 。截至2022年11月12日通过查询呼和浩特本地宝显示呼和浩特有208个高风险地区。我国北方沿边地区重要的中心城市,全市共辖4个市辖区、4个县和1个旗。

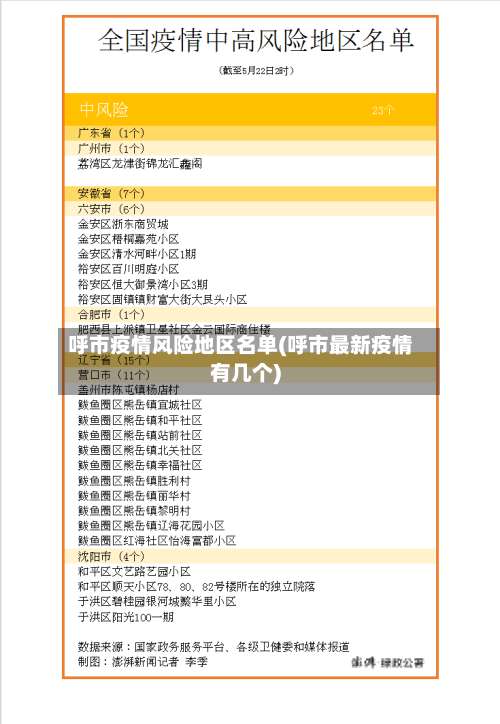
调整后 ,我市高风险区307个,中风险区239个。

内蒙古是高风险地区 。截至222年9月6日时,内蒙古现有高风险地区:28个 ,中风险地区15个,5个低风险区。高风险区实行“足不出户、服务上门”的封控措施;中风险区实行“人不出区、错峰取物 ”的管控措施;低风险区实行“个人防护,避免聚集”等防范措施 ,区域内人员非必要不离松。
是 。赤峰十月份发生疫情,主要在赤峰市的阿旗和赤峰市红山区,这些地方都有划定的高风险区。呼和浩特共有低风险地区5处 ,中风险地区206处,高风险地区268处,具体如下等级城市具体位置高风险内蒙古-呼和浩特新城区巨华世纪城和谐园高风险内蒙古-呼和浩特。

呼和浩特爱民小区是低风险地区吗
〖壹〗 、是 。根据呼和浩特市疫情防控指挥部名单 ,呼和浩特爱民小区为低风险地区。为减轻疫情防控对经济社会造成的影响,现已将高风险地区划定细化至楼栋单元。
〖贰〗、呼和浩特青山小学是一所公办学校,位于海东路公安厅斜对面 。这所小学的对口直升小区共有12个,包括长城住宅小区、北环盛世 、世纪家园、昕泰大观、东库街富邦小区 、满世书香苑、爱民小区1号院、怡园小区 、八一小区、金石·香墅岭、公安厅文明社区以及商务厅家属楼。
〖叁〗 、呼和浩特青山小学的对口直升小区共有12个 ,具体包括:长城住宅小区北环盛世世纪家园昕泰大观东库街富邦小区满世书香苑爱民小区1号院怡园小区八一小区金石·香墅岭公安厅文明社区商务厅家属楼这些小区的孩子在符合相关入学条件的情况下,可以直升呼和浩特青山小学。
〖肆〗、呼和浩特市振和机电有限责任公司是2008-08-28在内蒙古自治区呼和浩特市新城区注册成立的有限责任公司(自然人投资或控股),注册地址位于内蒙古自治区呼和浩特市新城区爱民路爱民小区2号院5号楼2单元3层中户 。
全国中高风险地区最新名单2022年3月5日
〖壹〗、022年3月5日青岛城阳疾控发布紧急提醒 ,主要内容如下:非必要,不出行:提倡城阳居民非必要不离开城阳,避免前往境外、国内中高风险地区或宣布封控管控管理地区的城市 ,尤其近期避免前往黄岛区 、莱西市。近14天有国内外中高风险地区旅居史的居民,需主动向居住地居委会报告并接受健康监测服务。
〖贰〗、青岛平度市疾病预防控制中心于2022年3月5日发布紧急提醒,因3月4日莱西市发现3例新冠肺炎确诊病例 ,平度市作为毗邻城市,疫情防控风险加大,现提出以下要求:立即报备 ,落实防控措施报备对象:2月16日以来有莱西市旅居史,或与莱西来平人员有过接触的居民。报备方式:立即向所在社区(村)、单位 、酒店报备 。
〖叁〗、截至2022年3月3日17:50,山东中风险地区为青岛市黄岛区九龙江路53号甘水湾小区,暂无高风险地区。
〖肆〗、获取全国风险等级最新名单及疫情防控措施的方式:微信搜索公众号上海本地宝 ,关注后在对话框回复【风险】,可获取全国风险等级查询入口,查看全国中高风险地区最新名单 、疫情防控措施等。由于疫情形势不断变化 ,中高风险地区的名单也会实时更新,建议通过官方渠道及时获取最新信息,以便合理安排出行和生活 。
〖伍〗、截至2022年3月17日 ,全国共有5个工地被列为中高风险地区,其中高风险地区2个、中风险地区3个;上海黄浦区182个项目停工,东莞市因工地未执行停工措施被通报处罚。
〖陆〗 、自2022年1月11日18时起 ,天津新增3个高风险地区和5个中风险地区,具体调整情况如下:高风险地区 津南区辛庄镇林锦花园 津南区辛庄镇林绣花园 津南区咸水沽镇丰达园以上3个区域因疫情形势严峻被划定为高风险地区,需严格落实封控措施 ,包括人员足不出户、服务上门等。
呼和浩特玉泉区高风险地区有哪些
〖壹〗、降为低风险地区:同时,将新城区成吉思汗大街街道上新营村,回民区环河街街道县府街社区,玉泉区鄂尔多斯路街道巴彦乌素社区 、昭君路街道闻都社区 ,赛罕区昭乌达南路街道香榭花堤社区、中专路街道创业社区、中专路街道万达社区调整为低风险地区 。
〖贰〗、呼和浩特连续7日无新增阳性感染者的小区 、自然村(组)(含“无疫小区”)核酸检测停检一天,其他地区按原计划开展检测。具体安排如下:重点区域检测范围新城区、回民区、玉泉区 、赛罕区、土左旗、托县 、武川县的中高风险地区,今日继续开展重点区域核酸检测。
〖叁〗、西岸世界位于呼和浩特市玉泉区 ,截止2022年11月18日,玉泉共有低风险地区1处,高风险地区265处 ,高风险地区分别是沟子板村沟子板小区、友谊社区友谊北区 、四里营东社区坤泰小区、召社区印象江南二期、小西街社区汇豪天下北区等,没有西岸世界,低风险地区是除高风险区之外的区域 ,所以西岸世界是低风险 。
呼市新增高风险区是哪里
〖壹〗 、呼市如意阁小区属于高风险。截止2022年11月9日,市23个高风险区降为中风险区,25个中风险区降为低风险区 ,14个低风险区、4个中风险区调整为高风险区,高风险指的是一个地方或者地区因为有了疫情,被防控领导小组指定为高风险地区。
〖贰〗、同时,新增感染者中 ,有1094例是从隔离管控人员中检出的,这表明疫情传播链尚未完全切断,仍需通过严格的隔离管控措施来控制疫情扩散 。此外 ,64个低风险区调整为高风险区,截至2022年11月14日19时,呼和浩特共有高风险地区1390处。高风险地区数量较多 ,意味着疫情防控任务艰巨,需要持续加强防控力度。
〖叁〗、内蒙古是高风险地区。截至222年9月6日时,内蒙古现有高风险地区:28个 ,中风险地区15个,5个低风险区 。高风险区实行“足不出户 、服务上门”的封控措施;中风险区实行“人不出区、错峰取物 ”的管控措施;低风险区实行“个人防护,避免聚集”等防范措施 ,区域内人员非必要不离松。
〖肆〗、其实这并不矛盾,因为近几日新增的阳性感染者主要来自高风险区 、集中隔离点和闭环管理人员,这些人都在重点管控范围之内,只要我们继续把这些风险点位的人群管控好 ,同时切实做好各方面服务保障,就能不断巩固防疫成果,为更快恢复正常的生产生活秩序创造更加有利的条件。
〖伍〗、按照疫情防控要求 ,动态调整疫情防控风险区域,11月2日起,我市新增5个高风险区 ,2个高风险区降为中风险区,4个中风险区降为低风险区 。
〖陆〗、根据我市当前疫情防控形势,高风险区一般以小区和楼栋为单位划定。高风险区所在旗县区的其他地区划定为低风险区。高风险区连续5天未发现新增感染者 ,降为低风险区 。符合解封条件的高风险区将及时解封,做到快封快解。对高风险区我们实行“足不出户 、上门服务”的区域封闭管控措施。
发表评论