大连疫情中风险地区(大连疫情中风险地区有哪些)
大庆疾控提示辽宁省大连市新增1处中风险地区
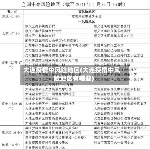
〖壹〗、大庆市疾控中疫情风险提示:辽宁省大连市新增1处中风险地区非必要勿前往此地7月29日 ,辽宁省大连市甘井子区泉水街道A4区27号楼调整为中风险地区,其他地区风险等级不变 。

〖贰〗 、大庆市疾控中心发布疫情风险提示7月17日-23日有张家界市旅居史人员7月23日-24日有湘西凤凰县旅居史人员及时报备7月27日晚,辽宁省大连市报告新增1例确诊病例 ,系与前日大连市报告3例无症状感染者在张家界有共同旅居史人员。湖南省已经发布大连3例无症状感染者在张家界市和湘西自治州行动轨迹。
〖叁〗、月22日,辽宁省大连市新冠肺炎疫情防控总指挥部发布,将大连市甘井子区南关岭街道姚兴社区姚北路25号划定为中风险地区 。
大连疫情中风险地区有哪些
〖壹〗、月25日23时许 ,大连发布调整疫情风险等级通知,划定1个高风险地区和4个中风险地区。将甘井子区大连湾街道划定为高风险地区,将西岗区香炉礁街道工人村社区 、金普新区站前街道盛滨社区、金普新区站前街道杨家村、金普新区先进街道桃园社区划定为中风险地区。
〖贰〗 、沈阳市1个(沈阳市辽中区茨榆坨街道)、营口市1个(鲅鱼圈区北大荒物流股份有限公司) 。
〖叁〗、大连3个地区划定为中风险地区 ,据大连卫健委网站21日消息,大连市新冠肺炎疫情防控总指挥部通告,按照国务院联防联控机制关于科学划分 、精准防控等工作要求,结合近来大连市新冠肺炎疫情形势 ,经省总指挥部同意,将普兰店区丰荣街道平安里80号、平安里128号和体育路6号划定为中风险地区,并实施相应管控措施。
大连四地升级为中风险地区是怎么回事?
月25日23时许 ,大连发布调整疫情风险等级通知,划定1个高风险地区和4个中风险地区。将甘井子区大连湾街道划定为高风险地区,将西岗区香炉礁街道工人村社区、金普新区站前街道盛滨社区、金普新区站前街道杨家村 、金普新区先进街道桃园社区划定为中风险地区 。
此次大连升级四个中风险地区和一个高风险地区 ,是为了更精准地防控,从根本上切断感染链条,防止疫情向别的地区扩散。对于中、高风险地区的人员 ,实施严格管控,封闭管理。对于低风险地区的人员,建议暂时不要离开本地。对于大连市以外的密切接触者 ,需第一时间向所在地区提供信息 。
据@大连发布,根据大连市近来疫情情况,经省疫情防控指挥部同意,将西岗区香炉礁街道工人村社区、金普新区站前街道盛滨社区 、金普新区站前街道杨家村、金普新区先进街道桃园社区划定为中风险地区。甘井子区大连湾街道划定为高风险地区。
大连只有一个高风险区~甘井子区大连湾街道 ,而大连周水子世界机场不属于大连湾街道,所以不属于高风险区 。大连周水子机场虽然在甘井子区不过机场所在地区属于低风险地区。出港必须持有检测证明才可以。近来没有任何相关部门有任何关于大连湾街道从高风险区降到中风险区的消息 。
大连新增“40+3”,又一地升级高风险 ,具体情况主要是这样的。第一,这次新增“40+3 ”,都是本土的 ,并非境外输入。鉴于当地的情况,11月13日,大连将小寺社区升级为高风险地区 ,这一个升级举动,也意味着当前大连的疫情形势还是需要重点关注的 。
大连市的三个地区被划分为中风险地区,但是中风险地区不是指整个城市。所以无需担心 ,但请做好防范措施。法律依据:《中华人民共和国传染病防治法》第五条各级人民政府领导传染病防治工作 。县级以上人民政府制定传染病防治规划并组织实施,建立健全传染病防治的疾病预防控制、医疗救治和监督管理体系。

大连市属于中风险地区吗
〖壹〗 、近来我国依旧有几个地区是疫情高发区,高风险地区有辽宁省大连市、四川省成都市、黑龙江省黑河市 、河北省石家庄市、河北省辛集市、河南省郑州市 、北京、江西省上饶市、河南省周口市、云南省德宏傣族景颇族自治州,当然其中还包含了很多小一点的省县。
〖贰〗 、月25日23时许 ,大连发布调整疫情风险等级通知,划定1个高风险地区和4个中风险地区。将甘井子区大连湾街道划定为高风险地区,将西岗区香炉礁街道工人村社区、金普新区站前街道盛滨社区、金普新区站前街道杨家村 、金普新区先进街道桃园社区划定为中风险地区 。
〖叁〗、大连算低风险地区。9月15日0时至24时 ,大连市无新增本地新冠肺炎确诊病例和无症状感染者。按照国务院联防联控机制《新型冠状病毒肺炎防控方案(第九版)》等规定,市疫情防控总指挥部决定,即日起将我市西岗区香炉礁街道金海社区香水湾5号解除中风险管控 。至此 ,全市全域无风险区。
〖肆〗、近来来说,大连瓦房店市到丹东需要隔离,不过也是分地区 ,大连大部分地区都是低风险地区,只有个别地区是高风险地区,只要你的行程和体温正常 ,到达目的地后做好隔离就可以了。
〖伍〗 、辽宁大连市,四川成都市 。近来全国共有66个中风险地区,分布在内蒙古、北京、甘肃 、宁夏、山东、黑龙江 、江西、河北、四川、河南 、江苏、重庆、辽宁 、云南14个省级行政区。本轮疫情呈现多点散发特征,源头均为境外输入且无直接关联 ,提示需加强口岸城市防控措施,同时需关注边境地区长期存在的输入风险。
大连新增11个中风险地区,此次疫情的源头是什么?
其四,初步判断疫情源头为外籍货轮 。虽然只是初步判断 ,但也说明了外籍货轮在疫情传播中的潜在风险。外籍货轮在航行过程中可能经过多个国家和地区,船上人员和货物都有可能携带病毒,当货轮停靠大连港时 ,就可能将病毒带入当地,引发疫情。
引发当地疫情的原因是食堂员工接触到了生冷材料 。为什么会这样?事实上,我们可以认为 ,近期的新冠确诊患者都是从海外输入的。当时,在最开始的时候,冷库的员工接触到一些携带新冠肺炎的食材 ,导致他们感染,然后传染给其他人。食堂的员工平时接触的这些食材比较多,所以感染的概率也高。
沈阳、大连、北京顺义三地的新冠疫情源头已初步查明,具体情况如下:北京顺义疫情源头:初步判断与顺义局部聚集性疫情病毒高度同源 ,为同一传播链可能性较大,与河北省石家庄市 、邢台市聚集性疫情不存在明显关联性 。
严格检查进口的冷链产品 据了解首发病例是来自于某市的定点冷库,冷库员工确诊 ,再就是食品公司的员工确诊,紧接着就出现在高校食堂,出现了学生和老师确诊。还有大连作为一个冷链水产品中转站、最大的水产品进口港口 ,冷库规模庞大,所以此次感染者8天持续增加。
发表评论