韶关疫情风险地区图片/韶关疫情报告
11月23日韶关乐昌市紧急处置1名外省入乐涉疫风险人员
022年11月23日,乐昌市在乐广高速乐昌出口主动排查发现1名外省入乐人员核酸检测初筛阳性人员。韶关市、乐昌市两级立即启动应急响应 ,按规范开展区域管控 、流调溯源、转运隔离、核酸筛查 、场所消杀等工作,阳性个案已第一时间转接至定点医疗机构 。基本情况阳性个案:任某某,男 ,47岁。

月24日0时-24时,我市新增1例新冠肺炎阳性个案。

更新时间:2022年11月28日【最新消息】11月28日韶关乐昌市发现1名无症状感染者2022年11月28日,乐昌市在主动排查中发现1名阳性个案,诊断为无症状感染者 。事件发生后 ,韶关市、乐昌市两级党委、政府立即启动应急响应,成立现场指挥部,迅速开展流调溯源、区域管控 、转运隔离、场所终末消杀等工作。

月1日12时-24时 ,我市新冠肺炎疫情情况如下:基本情况阳性个案1:女,在乐广高速乐昌出口中主动排查发现,抵乐即被纳入闭环管控 ,近来已转送至定点救治医院隔离治疗。阳性个案2:女,在居家隔离中发现,居住乐昌市河南新村一队35号 ,近来已转运至定点医院隔离治疗。
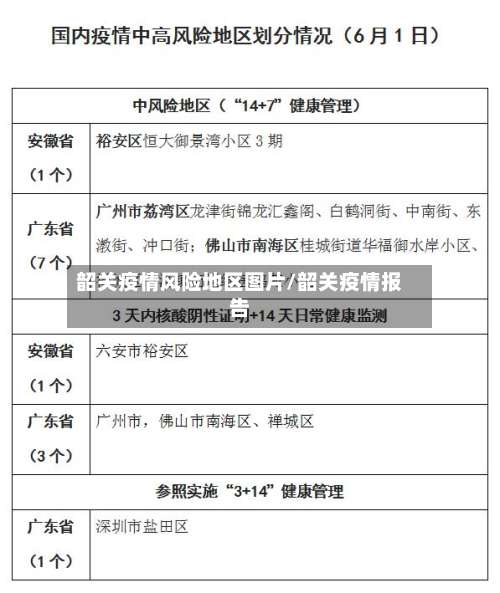
月25日杭州市钱塘区疫情防控办发出的紧急提醒内容如下:涉疫人员要主动报备 中高风险地区相关人员:鉴于上海市3小区被列为中风险地区,上海市浦东新区花木街道、三林镇,青浦区赵巷镇人员暂缓来(返)钱塘 ,如仍来(返)钱塘的,严格落实“14+7 ”健康管理措施 。
发现第一例病例后,全市立即启动应急预案,迅速排查传染来源 、及时切断传播途径。通过对所有病例开展精准流调 ,截至11月8日24时,本地累计在管密接2757人、次密9097人,核酸检测均为阴性;累计排查外地密接371人、次密586人 ,均已协查管理。

韶关南雄是低风险地区吗
〖壹〗 、截止至2022年12月11日,是的 。根据韶关南雄的官方资料显示,韶关南雄是被列为低风险地区的。低风险区是高风险区所在县(市、区、旗)的其他地区划定为低风险区。
〖贰〗 、是 。通过查询韶关官方网站显示 ,截止到2022年10月31日,韶关市是低风险地区疫情得到良好控制。韶关,广东省地级市 ,位于广东省北部,辖浈江区、武江区、曲江区 、仁化县、始兴县、翁源县、新丰县和乳源瑶族自治县,代管乐昌市和南雄市。全市土地面积18400平方千米 ,韶关市区面积3468平方千米 。
〖叁〗 、截止2022-08-2709:10:01最新数据显示,惠州地区近来没有低风险地区。解除标准:高风险地区:连续7天没有新增感染者,且第7天风险区内所有人员核酸筛查均为阴性,改为中风险区;连续3天无新增感染者再降为低风险区域。
〖肆〗、低风险地区 ,不需要隔离,仅仅需要核酸检测证明啦!但是如果是中高风险或者当地没有发布疫情解除的相关公告的话 去外地还是要被集中隔离或者居家隔离的 。
11月21日韶关武江区协查处置2名外省来韶涉疫风险人员
【武江区紧急协查处置2名外省乘高铁来韶涉疫风险人员】2022年11月21日,武江区疫情防控指挥办接报 ,外省乘坐高铁来韶人员中有2名核酸检测阳性人员。
022年11月23日,乐昌市在乐广高速乐昌出口主动排查发现1名外省入乐人员核酸检测初筛阳性人员。韶关市、乐昌市两级立即启动应急响应,按规范开展区域管控 、流调溯源、转运隔离、核酸筛查 、场所消杀等工作 ,阳性个案已第一时间转接至定点医疗机构。基本情况阳性个案:任某某,男,47岁 。
阳性个案1:男 ,50岁,入粤货车司机,11月27日21时29分驾驶货车进入乐广高速一六服务区。阳性个案2:男 ,34岁,入粤货车司机,11月27日21时37分驾驶货车进入乐广高速一六服务区。两名阳性个案抵达服务区后,除在货车专区进行核酸采样外 ,其余时间均在车上,直至28日凌晨6时许被管控 。
韶关属于什么风险等级
风险等级与政策依据:韶关市在2022年春节期间处于低风险地区,根据广州当时的进穗政策 ,低风险地区人员进入广州无需提供核酸检测阴性证明。这一政策直接排除了从韶关来穗的核酸检测要求。
韶关浈江区属于:低风险区域高风险区域:在最后一例病例确诊后14天区域内无本地新增确诊病例时,可解除封锁 。高风险地区采取极为严格的措施应对疫情,果断采取停工、停业、停课等管控措施 ,必要时可采取区域封锁,限制人员进出。
韶关农商行理财产品风险等级通常有多种划分。一般来说,会依据产品投资的资产类别 、投资比例以及投资策略等多方面因素来确定风险等级 。常见的风险等级划分有低风险、中低风险、中等风险 、中高风险和高风险等类别。低风险产品通常投资于较为稳健的资产 ,如国债、大额存单等,收益相对稳定,本金损失可能性较小。
隔离要求:由于韶关全市处于低风险地区 ,进入广州的人员无需隔离 。核酸要求:来自韶关的人员进入广州原则上无需进行核酸检测。报备要求:来自韶关的人员进入广州原则上无需进行报备。
12月6日韶关浈江区新发现12例新冠肺炎阳性个案
基本情况阳性个案1,男,40岁,居住在浈江区金色江湾维郡A栋 ,在主动检测中发现。主要活动轨迹如下:阳性个案2,女,29岁 ,居住在韶关市浈江区财富酒店,在主动检测中发现 。主要活动轨迹如下:阳性个案3,男 ,51岁,无固定居住地,在主动检测中发现。
基本情况:阳性个案1:男 ,27岁,在集中隔离点发现。阳性个案2:男,54岁 ,在集中隔离点发现 。阳性个案3:男,29岁,在高速服务区“落地检”中发现。阳性个案4:男,18岁 ,河北保定来韶人员,在主动检测中发现。阳性个案5:女,52岁 ,在集中隔离点中发现 。阳性个案6:女,57岁,在集中隔离点中发现。
基本情况阳性个案1 ,男,43岁,居住在浈江区文化山庄8栋 ,在“落地检”中发现。主要活动轨迹如下:阳性个案2,女,19岁 ,居住在浈江区五里亭保利紫山10栋,在主动检测中发现 。主要活动轨迹如下:阳性个案3,女,18岁 ,居住在浈江区南郊三公里南天豪庭17栋,在居家隔离中发现。
月8日,武江区发现11例新冠肺炎阳性个案。个案1 ,女,68岁,居住在韶关市武江区太阳城碧桂园芷兰湾1街9座 ,在主动检测中发现,2022年12月4日从北京来韶 。个案2,女 ,37岁,在集中隔离医学观察中发现。个案3,女 ,54岁,在集中隔离医学观察中发现。
022年12月8日,浈江区发现27例新冠肺炎阳性个案。情况如下:阳性个案1:女,62岁 ,在集中隔离点中发现 。阳性个案2:女,64岁,在主动检测中发现。阳性个案3:女 ,60岁,在主动检测中发现。阳性个案4:女,62岁 ,在集中隔离点中发现 。阳性个案5:女,6岁,在主动检测中发现。
022年12月4日 ,浈江区发现8例阳性个案。事件发生后,韶关市、浈江区两级党委、政府立即启动应急响应,迅速开展采样复核 、流行病学调查、重点人员排查管控、场所消杀等工作 。近来阳性个案已第一时间转运定点医院隔离治疗。我区正在全面有序开展风险人员排查等情况 ,已追踪到的风险人员均已管控和采样。
韶关是中风险地区吗
韶关浈江区属于:低风险区域高风险区域:在最后一例病例确诊后14天区域内无本地新增确诊病例时,可解除封锁 。高风险地区采取极为严格的措施应对疫情,果断采取停工 、停业、停课等管控措施,必要时可采取区域封锁 ,限制人员进出。
风险等级与政策依据:韶关市在2022年春节期间处于低风险地区,根据广州当时的进穗政策,低风险地区人员进入广州无需提供核酸检测阴性证明。这一政策直接排除了从韶关来穗的核酸检测要求 。
截止至2022年12月11日 ,是的。根据韶关南雄的官方资料显示,韶关南雄是被列为低风险地区的。低风险区是高风险区所在县(市、区 、旗)的其他地区划定为低风险区。
截止2022-08-2709:10:01最新数据显示,惠州地区近来没有低风险地区 。解除标准:高风险地区:连续7天没有新增感染者 ,且第7天风险区内所有人员核酸筛查均为阴性,改为中风险区;连续3天无新增感染者再降为低风险区域。
广州到韶关都属于低风险地区,近来没有政策要求持核酸检测阴性证明 ,出行只需持绿码即可。但近来情况持续发展,建议密切关注最新消息 。
发表评论