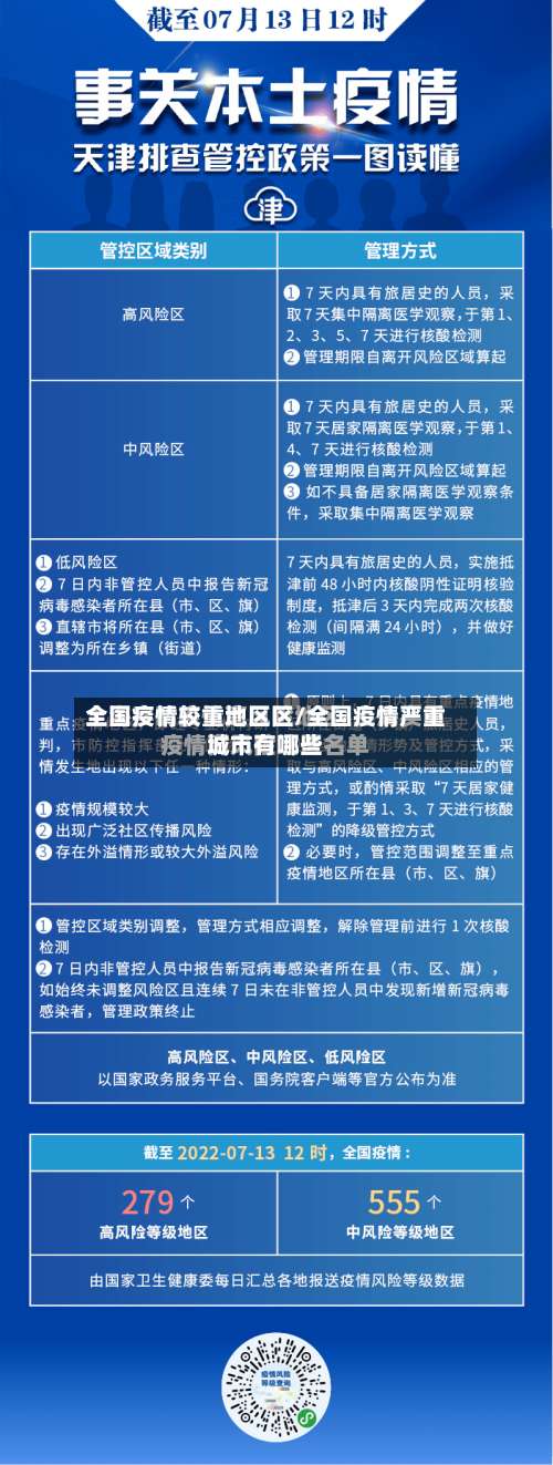
全国疫情较重地区区/全国疫情严重城市有哪些
重点疫区都有哪些省份
例如 ,疫情早期湖北全省及全国确诊病例超过100人的27个市被列为重点疫区,具体包括浙江省温州市、台州市 、杭州市、宁波市,河南省信阳市、驻马店市 ,安徽省合肥市 、阜阳市,江西省南昌市等 。这类地区因疫情传播风险较高,需采取严格管控措施。

湖北省作为重点疫区:作为疫情的发源地 ,湖北省尤其是武汉市在疫情期间面临着极大的挑战。随着疫情的扩散,湖北省其他地区也受到了严重影响,因此整个省份被视为重点疫区 。 广东、黑龙江等省份的疫情情况:广东等地由于人口流动大、密度高 ,疫情传播速度快,一度成为重要的防控区域。

浙江景宁畲族自治县将红星街道等12个区域列为重点防控区,梅歧乡等10个区域为一般防控区。

- 广东省:广州市花都区等48个县市 - 广西壮族自治区:南宁市青秀区等14个县区 西南地区 - 重庆市:万州区等26个区县 该疫区名单依据国家林草局2024年最新监测数据划定,疫区县需严格执行疫木清理 、媒介昆虫防治等措施 。其中浙江、江西、湖南三省疫区县数量超过50个 ,属重点防控区域。

2025年全国哪个地方甲流爆发最厉害?
近来公开信息还没有明确指出2025年全国甲流爆发最厉害的具体地方,因为甲流疫情严重程度在不同时期和地区会动态变化。根据2025年11月中旬前后的监测数据,流感疫情发展较快的省份主要集中在南方和北方的部分区域 。
025年南方甲流疫情高峰阶段近来尚未消退 ,部分地区仍呈上升趋势。 当前疫情态势 2025年冬季我国流感病毒以甲型H3N2为主流毒株,活动水平显著上升。
近来官方未明确指出2025年国内甲流重灾区的具体省份名称。根据中国疾病预防控制中心发布的《全国急性呼吸道传染病哨点监测情况(2025年第47周)》,全国共有17个省份的流感活动处于高流行水平 ,但报告未提及这些省份的具体名称 。
025年南方甲流高峰期尚未结束,当前仍处于活跃阶段。 疫情现状 根据国家流感中心最新监测数据,2025年冬季我国南方地区流感病毒活动水平持续升高 ,甲型H3N2为主要流行毒株。多地医疗机构报告显示,2025年12月儿科门诊量激增,甲流阳性检出率呈上升趋势 ,部分地区病例数较去年同期增长150% 。
国内新一轮疫情覆盖了全国多个地区,其中哪些地区的疫情较为严重?
近来疫情较为严重的地区主要有三个。根据全国疫情风险地区汇总,近来高风险地区主要是在北京,黑龙江,内蒙古。在中风险地区中 ,这三个省份所占的比例也颇高,所以近来疫情形势仍然很严峻 。黑龙江的中高风险地区甚至达到了15个,近来病例已经有140多 ,而且每天还在不断的增加。
疫情波及范围省份与城市:本轮疫情覆盖陕西 、内蒙古、湖南、宁夏、甘肃 、北京、贵州、湖北 、青海、河北、四川 、山东、黑龙江、云南 、江西、浙江、重庆 、河南、江苏、辽宁共20个省级行政区,涉及38个市。
本轮疫情核心特点传播范围广:截至7月19日,疫情已涉及全国超20个省市 ,高风险地区达92个,呈现多地散点爆发态势 。毒株变异性强:奥密克戎BA.5变异株及分支在西安、上海 、北京、天津等地检出,该毒株传播力显著增强 ,且在全球数十个国家引发新一波疫情高峰。
国家卫健委:本土感染者涉及27个省份,3月以来感染者破万
国家卫健委数据显示,近来我国本土疫情已波及27个省份,3月1日至13日报告本土感染者超一万例 ,吉林、广东 、上海疫情仍在发展中,部分地区疫情上升速度较快。 以下为具体信息:全国疫情总体形势波及范围:本土疫情已扩散至27个省份,呈现点多、面广、频率高的特点,疫情防控难度显著增加 。
月以来本土感染者破万 ,这波疫情涉及的省份有天津市 、河北省、吉林省、江苏省 、福建省、山东省、陕西省 、甘肃省、北京市、内蒙古自治区、辽宁省 、黑龙江省、上海市、河南省 、广东省、广西壮族自治区、重庆市 、云南省。
据央视新闻报道,国家卫健委有关负责人14日介绍,近来本土疫情已波及全国27个省份 ,呈现出点多、面广、频率大的特点。根据近来情况来看,吉林 、广东、上海疫情还在发展中,部分地方上升的速度还很快。
根据国家卫健委公布的数据 ,3月1日至13日,当地疫情累计报告感染者超过1万例,波及全国27个省份 。由于奥米克隆传染性强 ,隐蔽性强,症状轻微,不易发现 ,我们更难在第一时间发现最早的病例,这也造成此轮疫情多点、多省 、多时段发生。国家工作组赴多地指导处置。
发表评论