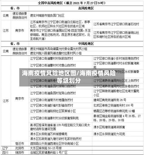
海南疫情风险地区图/海南疫情风险等级划分
海南保亭的风险等级
低风险地区 。截止到2022年10月5日根据河南保亭疫情防控中心显示该地区处于低风险地区。保亭县处于海南岛南部,东到东北与陵水县相连 ,北部尖顶接着琼中县,西北与通什市接壤,西部顶尖接乐东县 ,西南到东南与三亚交界,保亭黎族苗族自治县政府驻地设在保城镇。

度假养老:以冬季舒适度为核心,推荐海棠湾、亚龙湾 、三亚湾;若预算有限,可考虑乐东、清水湾、兴隆 。医疗配套是重点 ,无需过度关注教育资源 、交通等。投资:海棠湾为首选,作为“国家海岸 ”,近来处于开发阶段 ,投资回报率高,且高端购物中心、优质医院等配套齐全。

海南还有哪里没有疫情的地方
〖壹〗、三亚的气温高,不利于病毒的繁殖。由于三亚市的气温高 ,人们往往在野外阴凉通风处停留的时间长,极少在室内聚餐、集会等等 。三亚市各级政府和社会各界对防控工作落实到位。三亚市,是海南省地级市 ,简称崖,古称崖州,别称鹿城 ,地处海南岛的最南端。

〖贰〗 、个 。海南省疫情防控新闻发布会上称,海南新增报告感染者数连续5天下降,疫情防控形势稳中向好,多个涉疫市县已实现社会面清零。三亚疫情逐步控制;儋州、乐东疫情发展趋势得到遏制;东方、万宁已连续5天新增感染者数减少;澄迈 、陵水零新增;琼海、定安、昌江 、五指山多日无病例报告。
〖叁〗、海南三沙没有疫情 。三沙市属热带海洋性季风气候 ,全年高温、高湿 、高盐、高辐射。三沙西沙群岛,中国上最纯净的处女旅行地。是我国海岛度假人数最少的地方,去过的人还不到0.01% ,是病毒难以抵达的天堂 。
海南省三亚市凤凰镇羊栏龙井路是高风险还是低风险
〖壹〗、低风险。根据海南省三亚市疫情防控局指示,截止到9月28日,凤凰镇羊栏龙井路疫情已经清零了 ,是属于低风险地区,不属于高风险地区,居民出门需要携带健康码。
海南省万宁市属于什么风险地区
〖壹〗 、海南省万宁市属于中高风险地区 。高风险区(3个):万城镇万隆社区部分区域(东面:华侨街33号至万隆街31号;南面:万隆街北侧31号至62号;西面:万隆街62号至华侨街61号;北面:华侨街南侧61号至33号)。
〖贰〗、通过查询相关资料显示 ,万宁回海南琼海需要隔离,在2022年9月29日,海南市防疫防控办公布了最新疫情信息 ,对有中高风险区7天旅居史的人员,采取7天集中隔离医学观察。而万宁市属于中高风险地区,万宁回海南琼海需要隔离。
〖叁〗、能 。万宁,海南省县级市 ,位于海南岛东南部,东临南海,西接琼中黎族苗族自治县。经当地疫情防控中心发布公告显示:因为属于是低风险地区 ,疫情也已经完全控制住了,所以截止于2022年10月13日海口是可以回此地区的并且不需要进行隔离,只需要出示24核酸证明即可通过。

海南海口市疫情严重吗
严重 。截止于2022年8月22日 ,海南海口市全市部分地区为疫情高中风险区,其现有确诊病例27例感染者,累计确诊109例 ,所以其疫情较为严重。海口,别称“椰城”,海南省辖地级市、省会 ,国家“一带一路”战略支点城市,海南自由贸易港核心城市。
不严重,海口市全市属于常态化防控区!常态化:龙华区 、美兰区、秀英区、琼山区 高风险采取封控措施:足不出户 、上门服务 。连续5天无新增感染者,且第5天风险区域内所有人员完成一轮核酸筛查均为阴性 ,降为低风险区。
严重。2022年8月31日0-24时,海口市新增1例确诊病例和1例无症状感染者,均在隔离管控中发现 。8月4日以来 ,海口市累计发现新冠病毒感染者69例,其中确诊病例37例(含4例无症状感染者转确诊病例)、无症状感染者32例。
22年7月份海南有哪几次疫情龙华区只进不出
〖壹〗、月23日和7月15日。根据资料查询显示,2022年7月23日和7月15日海南省龙华区为高风险地区 ,其采取封闭措施,进行防控管理,所以其7月23日和7月15日只进不出 。海南省 ,简称“琼 ”,是中华人民共和国最南端的省级行政区,省会海口。是中国的经济特区 、自由贸易试验区。
〖贰〗、深圳 ,简称“深”,别称鹏城,是广东省副省级市、计划单列市 、超大城市,国务院批复确定的中国经济特区、全国性经济中心城市和世界化城市。
〖叁〗、0年1月 ,改称海南行政区公署 。1984年10月撤销海南行政区公署,海南行政区人民政府正式宣告成立。1981年,海南行政区管辖海南黎族苗族自治州并直辖琼山 、文昌、临高、澄迈、琼海 、屯昌、儋县、万宁 、定安9县1市 ,设西沙、南沙、中沙群岛办事处。1987年,撤销海南黎族苗族自治州 。
发表评论