浙江疫情限制地区吗最新/浙江疫情有没有限制出行
4地新增!20省扩散!各地最新出行政策速看!疫中飞行如何降低风险?_百度...
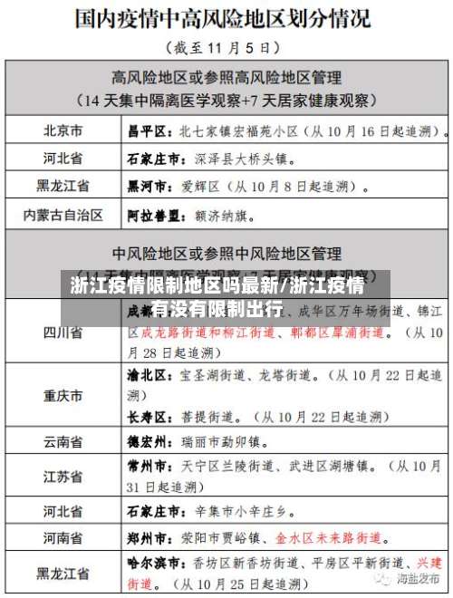
月2日,北京 、成都、重庆、石家庄等地新增本土病例 。其中北京新增4例 ,划定中高风险区3个;石家庄进入应急状态,涉疫区域实施“只进不出 ”。黑龙江省部分城市全面进入应急状态,无48小时内核酸检测阴性证明不得出市。

查询出发地/目的地隔离政策 使用小程序 「腾讯出行服务」 ,输入出发地和目的地获取当地政策 。

月11日中午,海南省三亚市发布通知,要求三亚市辖区内的全体居民 、游客于12日参加核酸检测 ,对于未按要求参加核酸采样的人员,将被赋黄码。7小时后,三亚市再次发布通告,称为贯彻落实最新疫情防控政策 ,之前发布的全员核酸检测不再执行。
中国三大城市群分别是:长江三角洲城市群、珠江三角洲城市群和京津冀城市群 。
浙江最新规定外地人怎么进入浙江
〖壹〗、自由进入:可以自由进入浙江,无需特别担忧。关注健康状况:建议时刻关注自身健康状况,一旦发现身体不适 ,应及时采取相应的防护措施。通用要求:遵守当地规定:所有来浙人员都应遵守浙江的相关规定。个人防护:在公共场合应佩戴口罩 、保持社交距离,避免不必要的聚集活动 。增强自我保护意识:及时接种疫苗,提高自身免疫力。
〖贰〗、浙江省最新规定外地人进入浙江的政策如下:对于来自中高风险地区及其所在县的人员:严格限制其出行 ,旨在切断疫情传播途径,保护当地居民免受潜在的感染风险。对于中高风险地区所在设区市的其他县人员:非必要情况下应避免出行 。
〖叁〗、浙江省最新的疫情出行政策对于外地人进入浙江的规定如下:中高风险地区及所在县的人员:严格限制出行。如果必须出行,需提前与目的地相关部门联系 ,了解具体防控要求,并做好相应准备。中高风险地区所在设区市的其他县的人员:除非必要,否则建议不要出行 。如确需出行 ,必须持有48小时内的核酸检测阴性证明。

2022浙江省疫情风险等级最新消息(持续更新)
〖壹〗、截至2022年1月20日18:50:48,浙江省全域为低风险地区。以下是详细信息:金华永康市调整风险等级根据永康市新型冠状病毒肺炎疫情防控工作指挥部通告〔2022〕19号,自2022年1月20日18时起:解除永康市封控区 、管控区和防范区的管控措施;解除Ⅱ级应急响应,转为常态化疫情防控;永康市全域调整为低风险区域 。
〖贰〗、可关注微信公众号“杭州本地宝” ,在对话框回复【风险】,即可查看杭州当前疫情风险等级、获取全国风险疫情等级查询工具 、了解实时风险等级更新等消息。通过该渠道能及时、准确地获取浙江包括杭州在内各地区的风险等级动态。
〖叁〗、全域低风险地区来返杭州人员,需核验浙江健康码绿码及通信行程卡 。杭州部分区县市要求返乡人员提前报备 ,具体可查看《2022来返杭州疫情报备报告入口汇总(持续更新)》。
〖肆〗 、022年1月27日杭州滨江区封控区范围如下:慧而特餐饮设备有限公司、长江小区及长江西苑;西兴街道漫寓公寓所在楼宇;浦沿街道冠新佳苑3幢;浦沿街道东冠社区29号中心外围2圈楼房;长河街道白马湖和院30幢4单元;长河街道华城和瑞科技园S4幢3 - 12层。
发表评论