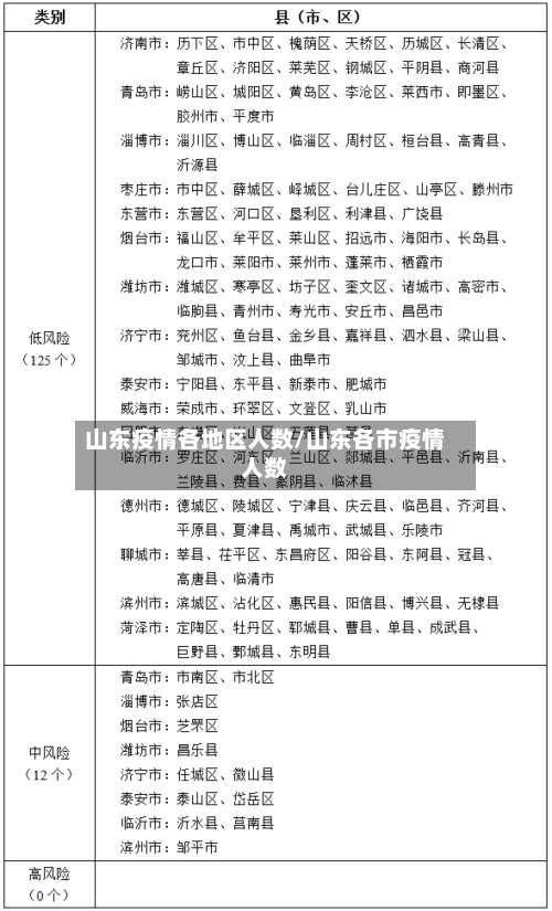
山东疫情各地区人数/山东各市疫情人数
2022年山东疫情最新消息:省内出行需要核酸检测吗?附进出山东最新规定...
中高风险地区所在地级市其他县(市、区、旗)人员:非必要不来济,确需来济的需持48小时内核酸检测阴性证明 ,抵达后进行1次核酸检测。公布中高风险地区前14天内抵达人员,3天内进行2次核酸检测(间隔24小时)。

返乡后非必要不外出 、不聚集 。中高风险地区所在地级市的其他县(市、区、旗)人员 非必要不来鲁:建议减少跨省流动。确需来鲁:须持48小时内核酸检测阴性证明,抵达后进行1次核酸检测。若在公布中高风险地区前14天内已抵达 ,需完成2次核酸检测(间隔24小时) 。

自2022年12月5日零时起,山东省取消交通场站等场所的“落地检”要求,乘坐公共交通不再查验健康码及核酸检测阴性证明。具体优化调整的疫情防控政策措施如下:取消“落地检”:山东省取消了交通场站 、港口码头、高速卡口等场所的强制性核酸检测“落地检 ”要求。

中高风险地区及所在地市人员非必要不来青 。高风险岗位人员应尽量避免出行 ,确需出行的须满足脱离工作岗位14天以上且持48小时内核酸检测阴性证明,并在所在单位报备。发热病人、健康码“黄码”等人员要履行个人防护责任,主动配合健康监测和核酸检测 ,在未排除感染风险前不出行。
山东省内坐客车需要核酸检测吗 不需要 一般是在低风险地区的,不需要核酸证明 。如果当地疫情较为严重,乘坐公交车时只能做核酸才能够乘车。在当地出现疫情时 ,相关部门或者是政府部门会发...济南市8月31日起进入交通场站持有核酸阴性证明由7天调整为4天,省内返济入济人员也须持有4天核酸检测阴性证明。
自2022年12月14日零时起,山东省对进入全省各级各类医疗机构的人员,不再查验核酸检测结果 。政策发布背景与目的该政策由山东省委统筹疫情防控和经济运行工作领导小组(指挥部)办公室发布 ,核心目的是进一步优化医疗机构疫情防控措施,方便群众看病就医。

国家卫健委:3月以来本土感染者超15000例
月1日至14日,我国本土疫情累计报告感染者超15000例 ,波及28个省份,疫情防控形势严峻复杂。本土感染者数量与范围根据国家卫生健康委疾控局副局长雷正龙的介绍,3月1日至14日 ,本土疫情累计报告感染者已超过15000例,波及范围覆盖28个省份。
国家卫健委数据显示,近来我国本土疫情已波及27个省份 ,3月1日至13日报告本土感染者超一万例,吉林 、广东、上海疫情仍在发展中,部分地区疫情上升速度较快 。 以下为具体信息:全国疫情总体形势波及范围:本土疫情已扩散至27个省份 ,呈现点多、面广 、频率高的特点,疫情防控难度显著增加。
近来全国疫情处于攻坚阶段,疫情防控形势仍然严峻复杂。具体分析如下:全国疫情整体数据与波及范围:3月1日至24日,全国累计报告本土感染者超过56000例 ,波及28个省份 。
山东哪几个市有疫情
〖壹〗、截至2022年3月3日17:30,山东中风险地区为青岛市黄岛区九龙江路53号甘水湾小区。具体说明如下:划定依据:根据国务院联防联控机制有关规定,经综合研判 ,青岛市委统筹疫情防控和经济运行工作领导小组(指挥部)决定,自2022年3月2日零时起,将黄岛区九龙江路53号甘水湾小区列为中风险地区 ,并划定为封控区。
〖贰〗、山东除了德州和潍坊都有疫情 。通过查询相关公开信息显示:截止2022年11月29日山东省疫情最新消息新增59+808例。高风险城市包含的高风险区:济南市1407处,聊城195处,潍坊133处 ,德州111处,泰安市106处,滨州70处 ,青岛市64处,临沂市61处,其他地区高风险区位较少。
〖叁〗 、现在疫情山东封了几个城市 —— 9个,截止2022年11月6日 。截止2022年11月6日山东已有九个城市被封 ,分别是青岛、威海、烟台、淄博 、日照、德州、潍坊 、滨州、菏泽。山东,中华人民共和国省级行政区,简称鲁 ,省会济南市。位于中国东部沿海、黄河下游 。
〖肆〗 、截止至2022年12月6日济南,滨州,聊城、青岛、日照有疫情截止至2022年12月6日济南新增新冠肺炎确诊病例14例 ,青岛8例,日照2例,聊城1例 ,滨州1例。山东省,中国华东地区的一个沿海省份,简称鲁 ,省会济南。
〖伍〗 、截至2022年3月3日17:50,山东中风险地区为青岛市黄岛区九龙江路53号甘水湾小区,暂无高风险地区。
〖陆〗、截止于2022年11月3日,山东有疫情的城市有聊城市(3个)、德州市(1个) 、临沂市(17个)、日照市(15个)、青岛市(5个)、济南市(2个) 、聊城市(4个)、德州市(4个)、临沂市(14个) 、日照市(14个)、威海市(1个)、枣庄市(74个) 、淄博市(9个)、青岛市(3个)、济南市(1个) 。
发表评论