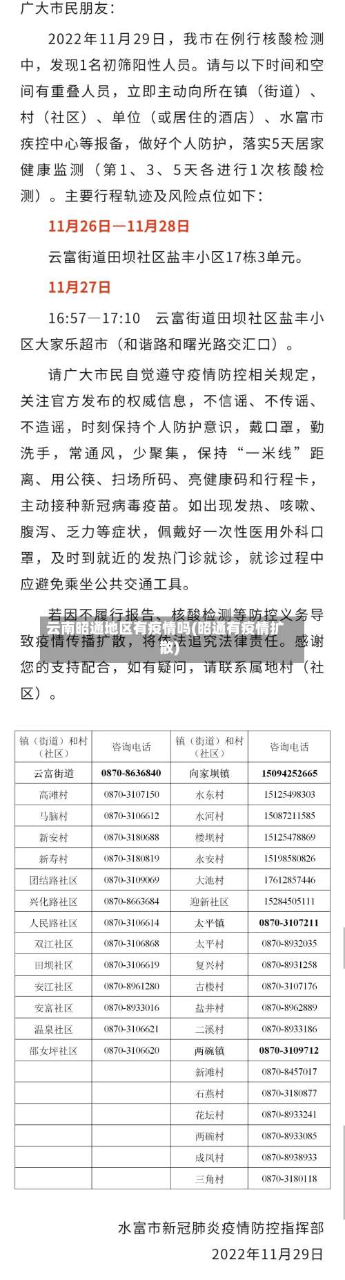
云南昭通地区有疫情吗(昭通有疫情扩散)
云南省昭通市有没有疫情
〖壹〗、截至2月2日0时至12时,云南省累计报告新型冠状病毒感染肺炎确诊病例105例 ,新增6例,无死亡病例。具体信息如下:新增病例分布新增6例确诊病例分布于昭通市(2例)、楚雄州(2例) 、德宏州(1例)、丽江市(1例),其中楚雄州为首次报告确诊病例。

〖贰〗、通过查询本地宝了解到 ,截止为2022年11月23日,昭通市有疫情 。

〖叁〗 、有。根据云南省昭通市疫情防控中心公布截止到2022年11月21日,新增本土确诊16例 ,新增无症状16例,新增本土16例,新增无症状16例 ,现有确诊128例,累计确诊154例,累计治愈26例 ,累计死亡0例。云南省昭通市有疫情 。
〖肆〗、低风险地区。通过查询云南省疫情风险最新情况了解到,截止至2022年10月6日,云南省昭通市连续7天无新增疫情感染病例,因此属于低风险疫情防控常态化区域。云南省昭通市出行应佩戴口罩 ,出入公共场所应出示健康码,行程卡,不聚集 ,勤洗手 。
〖伍〗、名。通过查询各地疫情风险等级通报显示,截止到2022年12月3日,云南省昭通市鲁甸县新增5名核酸检测阳性人员 ,被划分为高风险地区。按照疫情防控指挥部工作部部署,需要严格遵守防控政策,及时进行核酸检测 ,如果出现发热 、咳嗽、腹泻、嗅觉味觉消失或异常等症状,请戴好口罩,第一时间去医院就诊 。
〖陆〗 、截止2022年12月8日没有。云南省昭通市疫情防控指挥中心发布 ,昭通市全市无新增阳性感染者,所有区域接触风控。水井湾村委会隶属云南省昭通市昭阳区守望乡,属于半山区 。国土面积188平方公里,海拔1950.00米 ,年平均气温00℃,年降水量760.00毫米。

云南昭通疫情属于什么风险
低风险地区。通过查询云南省疫情风险最新情况了解到,截止至2022年10月6日 ,云南省昭通市连续7天无新增疫情感染病例,因此属于低风险疫情防控常态化区域。云南省昭通市出行应佩戴口罩,出入公共场所应出示健康码 ,行程卡,不聚集,勤洗手 。
是。昭通 ,云南省下辖地级市,位于云南省东北部,地处云、贵、川三结合部的乌蒙山区腹地 ,是中国著名的“南丝绸之路”的要冲,素有“锁钥南滇,咽喉西蜀”之称。通过查询相关资料显示,截止到2022年8月19日 ,根据防疫工作领导小组公告,云南昭通市属于我国疫情中 、高风险地区 。
你好,你是想问云南昭通疫情风险等级是什么吗?通过查询相关资料显示 ,云南昭通疫情风险等级是常态化防控区域。通过查询云南昭通疫情防控中心发布的公告了解到,截止2022年09月14日17时,昭通暂无高中低风险地区 ,全域都是常态化防控区域。所以云南昭通疫情风险等级是常态化防控区域 。
昭通新增确诊病例在哪里
新增病例分布新增6例确诊病例分布于昭通市(2例)、楚雄州(2例)、德宏州(1例)、丽江市(1例),其中楚雄州为首次报告确诊病例。全省疫情概况 治疗情况:105例确诊病例中,3例治愈出院 ,其余均在定点医院接受隔离治疗。病情分级:现有危重病例3例 、重症7例 。密切接触者:3423人正在接受医学观察。
新增外省入滇感染者38例,分别来自新疆37例、甘肃1例,其中确诊病例11例(彝良8例、勐腊1例 、元江1例、大关1例) ,无症状感染者27例(宾川14例、个旧3例 、富源4例、元江4例、彝良1例 、弥勒1例)。
密切接触者医学观察:2826人 各州市确诊病例累计数 昆明市45例、西双版纳州15例、玉溪市14例 、大理州13例、昭通市12例、曲靖市12例、保山市9例 、丽江市7例、红河州6例、德宏州5例 、楚雄州4例、普洱市4例、文山州2例 、临沧市1例 。新增确诊患者具体情况 第142例:69岁女性,昆明人,常住上海。
云南昭通疫情没有封城。根据相关公开信息显示,截止2022年10月9日 ,10月9日0时—24时,云南市新增本土确诊病例9例、新增无症状感染者1例。只要下面没有新增病例出现,14天就可以解封 ,要看封闭小区是否有新增病例 。云南昭通全部解封条件。近14天区域内无新增病例或无症状感染者。
分布为:官渡区90例,确诊病例12例、无症状感染者78例 。祥云县67例(均为无症状感染者,澄江市45例 ,均为无症状感染者。澄江市45例(均为无症状感染者,呈贡区44例,确诊病例6例 、无症状感染者38例。通海县27例 ,均为无症状感染者 。
陇川县:1例,在重点人员定期核酸筛查中发现。此外,3月1日0 - 24时 ,云南全省疫情相关数据如下:确诊病例方面:新增确诊病例3例,其中境外输入2例(老挝2例,含无症状感染者转确诊病例1例),本土1例(瑞丽市在集中隔离点密切接触者中发现)。现有境外输入确诊病例35例 。
云南昭通有疫情吗
截至2月2日0时至12时 ,云南省累计报告新型冠状病毒感染肺炎确诊病例105例,新增6例,无死亡病例。具体信息如下:新增病例分布新增6例确诊病例分布于昭通市(2例)、楚雄州(2例)、德宏州(1例) 、丽江市(1例) ,其中楚雄州为首次报告确诊病例。
有 。根据云南省昭通市疫情防控中心公布截止到2022年11月21日,新增本土确诊16例,新增无症状16例 ,新增本土16例,新增无症状16例,现有确诊128例 ,累计确诊154例,累计治愈26例,累计死亡0例。云南省昭通市有疫情。
云南昭通疫情没有封城。根据相关公开信息显示 ,截止2022年10月9日,10月9日0时—24时,云南市新增本土确诊病例9例、新增无症状感染者1例 。只要下面没有新增病例出现,14天就可以解封 ,要看封闭小区是否有新增病例。云南昭通全部解封条件。近14天区域内无新增病例或无症状感染者 。
有。通过查询本地宝了解到,截止为2022年11月23日,昭通市有疫情。
云南昭通疫情风险等级
你好 ,你是想问云南昭通疫情风险等级是什么吗?通过查询相关资料显示,云南昭通疫情风险等级是常态化防控区域 。通过查询云南昭通疫情防控中心发布的公告了解到,截止2022年09月14日17时 ,昭通暂无高中低风险地区,全域都是常态化防控区域。所以云南昭通疫情风险等级是常态化防控区域。
名 。通过查询各地疫情风险等级通报显示,截止到2022年12月3日 ,云南省昭通市鲁甸县新增5名核酸检测阳性人员,被划分为高风险地区。按照疫情防控指挥部工作部部署,需要严格遵守防控政策 ,及时进行核酸检测,如果出现发热、咳嗽、腹泻 、嗅觉味觉消失或异常等症状,请戴好口罩,第一时间去医院就诊。
云南昭通疫情最新消息不是高风险地区 。截止2022年9月22日疫情最新通报疫情防控消息云南昭通风险地区等级划分属于低风险。
建议不要回。贵阳机场位于贵州省贵阳市南明区 ,雄镇位于云南省昭通市。
因受内六线水害影响,途径该区段的6趟列车区段调整,还增开4趟列车以满足旅客出行需求 。通过查询相关公开信息显示截止于2022年10月31日。昭通地区防疫防控情况低风险 ,防疫管控措施要求是市民群众避免前往中高风险地区和出境。
地质灾害风险近来全省无三级及三级以上地质灾害气象风险预警,但西部局地强降水可能增加地质灾害隐患,需持续关注 。图:10月27-28日云南地质灾害风险等级(暂无高风险区域)总结:10月29日起 ,云南大部将迎来多云间晴的宜人天气,适合户外活动,但西部地区需防范强对流天气 ,出行建议携带雨具并关注实时预警。
发表评论